107年1月 劉曹○純-車禍案件
首頁    |    客戶案例

案件類型:
車禍案件。

發生時地:
107年1月 台中市神岡區。

面談過程:
劉曹女士騎車行經台中市神岡區某路口左轉時,未注意右方有小客車亦要直行,不慎發生碰撞造成劉曹女士體傷及車損。劉曹女士屬無照駕駛,不知如何向對造開口索賠,剛好其女兒認識本公司業務人員,因此決定將此事件交由本公司處理。

委任關鍵:
1.我方當事人無照駕駛,不知如何向對方開口索賠。
2.我方當事人女兒認識本公司業務人員,知道交給專業人員處理效果較佳。


處理結果:
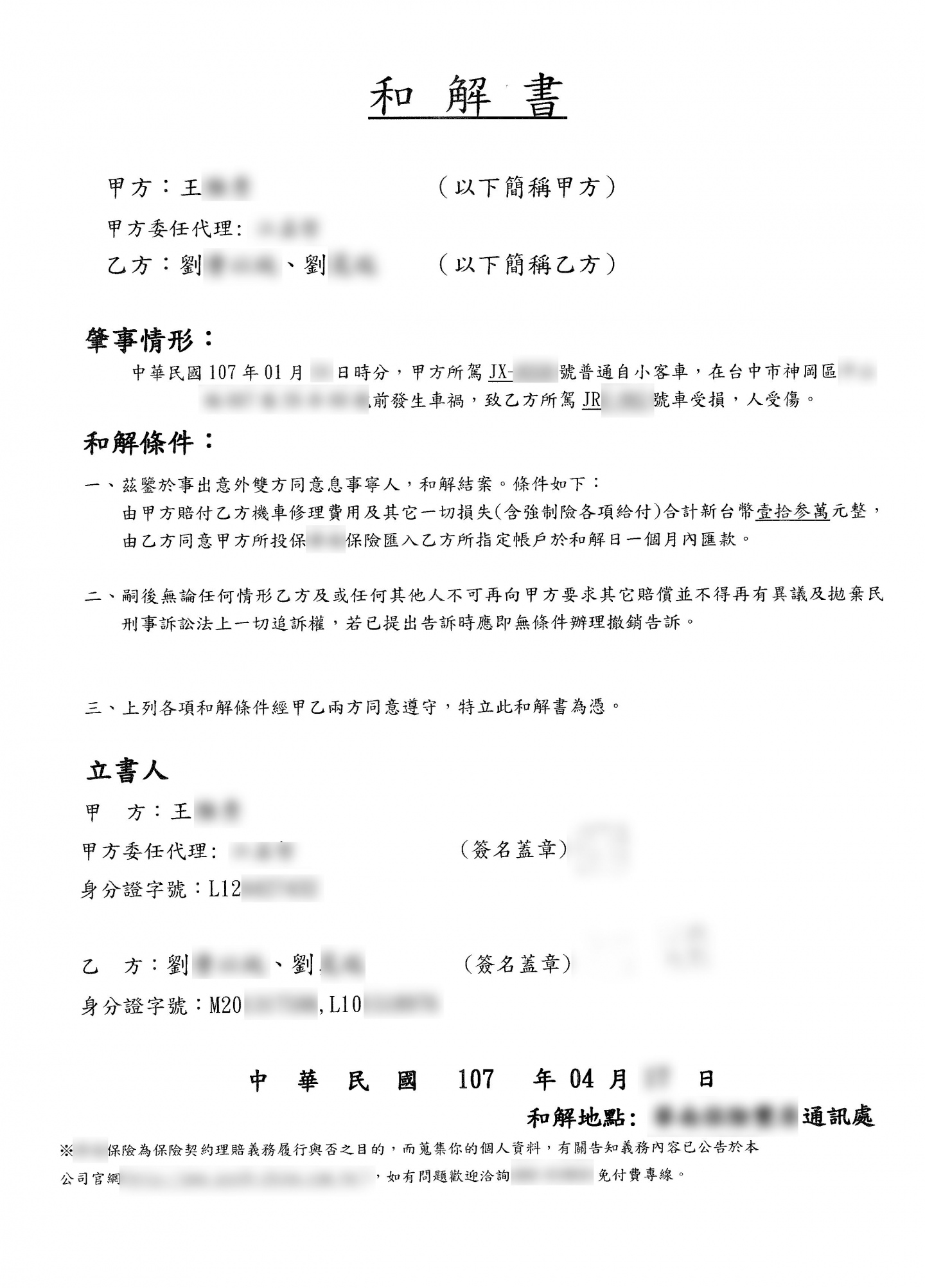
協助當事人收集相關資料並申請賠償,我方當事人共計獲得補償金額130,000元。

案件資料:
現場圖


初判表


診斷書


和解書